Dynamiks from PyWake – Wind Farm Simulation Software Solution

Introduction

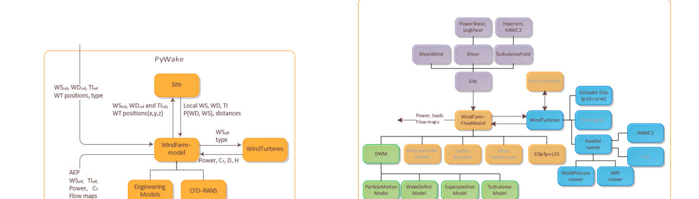
In the past post we have introduced PyWake which is an opensource wind farm simulation software solution. We here present an update to PyWake which is now named Dynamiks with a new domain housing the installation files for Dynamiks. A presentation by Mads M. Pedersen on the differences between both software packages is uploaded below.

Online documentation and installation guide: https://dynamiks.pages.windenergy.dtu.dk/Dynamiks/

User documentation for Dynamiks:

Presentation on difference between Dynamiks and PyWake:

Leave a comment